乐享干货 | 一次性系统工艺特定验证之可提取物&浸出物研究

以下为乐享干货之验而有道系列第1篇

在药物生产过程中,从上游到下游,再到终端制剂工艺,均有一次性系统(Single use systems, 以下简称:“SUS”)的使用。与传统的不锈钢设备相比,SUS提供了诸多益处,比如安装灵活、资金投入少、避免交叉污染、无需清洁验证、不需要严格的区域划分、生命周期短等。

当下尽管SUS的应用日益广泛,其潜在风险仍不容忽视,故而需通过工艺特定验证对其化学兼容性(Chemical compatibility)、吸附性(Adsorption)以及可提取物&浸出物(Extractable & Leachable)进行研究,确保SUS不会与药品发生化学反应、吸附药品或向药品中释放物质

本月起,我们将围绕验证话题推出《乐享干货之验而有道》系列文章,为大家从浅至深分享验证相关知识,今天将率先从以下5个方面对可提取物和浸出物进行简单介绍

SUS与工艺流体接触会导致工艺设备相关浸出物(Process equipment-related leachables, 简称PERLs)释放到工艺流体中。根据BPOG风险评估模型,越接近终端,PERLs可能存留于工艺流体中的风险越高,对药品质量及患者安全的风险也就越高。

PERLs对药物安全性的影响可以通过可提取物与浸出物(Extractables & Leachables,简称E&L)研究来评估。目前,随着相关法律法规日臻完善,以及监管机构对药品监管审查力度不断加大,SUS可提取物&浸出物研究日益受到全球生物制药行业的关注。

可提取物和浸出物的概念

  • 可提取物:在“最差”接触条件下(如:有机溶剂、极端的温度、离子强度、pH值、极端接触时间等),从任一产品接触材料或组件向提取溶液中迁移的物质。通常代表了迁移至产品中物质的最大可能。
  • 浸出物:在实际工艺条件下,从任一产品接触材料或组件向工艺流体中迁移的、并可能存在于终产品中的物质。浸出物通常是可提取物的子集,也可能是可提取物的反应产物或降解产物。

可提取物和浸出物的主要区别

  • 可提取物:使用能够模拟工艺流体成分的多样性的模型溶剂,在极端条件下进行实验
  • 浸出物:使用真实药物产品,在常规工艺条件或加速条件下进行实验。

可提取物和浸出物实验

  • 可提取物:可提取物实验选择的模型溶剂应能够模拟实际的工艺料液,通常应具有与料液相同或相似的理化性质,如pH值、极性或离子强度等。可提取物实验需要动态提取,比如振荡或循环的方式。影响可提取物数据的因素包括灭菌方法、是否需要预冲洗、接触时间、接触温度、接触面积与溶剂体积之比等。
  • 浸出物:浸出物可能存在于最终原料药和药品中,由于分离和检测方法的限制,相比可提取物,其定性或定量难度更大。之前公认比较科学的做法是:先获得合理最差条件下的可提取物数据,并对其进行安全性评估,当可提取物数据表明工艺设备存在较大干扰或安全风险时,再考虑浸出物实验。但随着对可提取物&浸出物的研究,会发现浸出物并不总是可提取物的子集,在少数情况下,甚至于与可提取物完全不同,因此对于高风险工艺阶段,如终端制剂生产工艺阶段,需要同时考虑可提取物和浸出物的研究

可提取物和浸出物的分析手段

可提取物和浸出物定性或定量分析,使用的主要分析仪器包括:

  • 气相色谱-质谱仪(GC-MS)
  • 顶空-气相色谱-质谱仪(HS-GC-MS)
  • 高效液相色谱仪(HPLC)
  • 液相色谱-质谱仪(LC-MS)
  • 液相色谱-串联质谱仪(LC-MS/MS)
  • 电感耦合等离子体发射光谱仪(ICP-OES)
  • 电感耦合等离子体质谱仪(ICP-MS)

除此之外,还可能会使用以下设备:

  • 总有机碳分析仪(TOC)
  • 傅立叶变换红外光谱仪(FTIR)
  • 电导率仪
  • pH计等

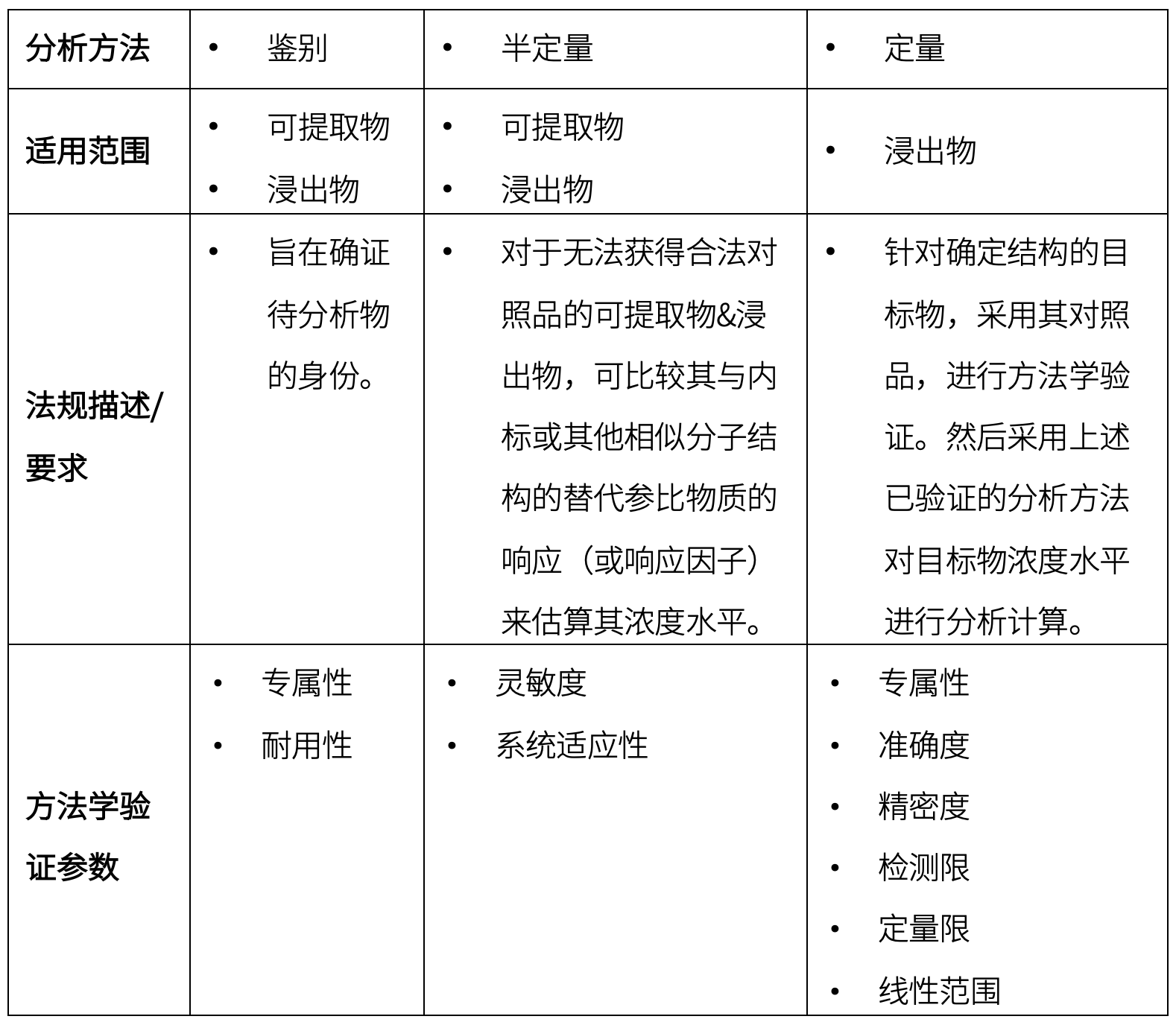
分析方法学验证

对于主要的分析仪器,需要对分析方法进行完整的方法学验证。参考CDE、ICH和USP等法规中关于分析方法验证的指导原则,可提取物&浸出物研究方法学验证要点如下表所示:

定量分析方法常见于药物分析,主要用于支持临床前的药物纯度与含量的评价、处方前研究的评估以及早期化合物稳定性研究等。而E&L研究相当于杂质分析,由于在分析检测前,无法完全确定不同材质SUS组件在不同的提取条件下,与不同的溶液接触后会释放哪些物质,因此需采用半定量扫描法。当可提取物研究中发现高风险物质时,需要在浸出物研究中重点关注并对其进行准确定量,因此需要采用经过验证的定量分析法对该类物质进行分析检测。

同时由于浸出物研究采用的是真实的工艺料液,与模型溶剂存在一定程度上的差异,因此浸出物并不能完全被可提取物涵盖,甚至在少数情况下,浸出物与可提取物完全不同,故除了重点关注高风险的可提取物之外,还需要采用半定量扫描法对超出可提取物范围的物质进行分析。

半定量扫描法和定量分析法均需要经过验证方可使用,只是二者因分析方向与目的不同,其方法学验证的关注点和侧重点也有所不同(如上表所示)。

发补案例分享

官方检查意见:请根据工艺验证结果明确除菌过滤器型号、材质等信息,提供除菌过滤器化学兼容性测试、浸出物研究资料,并提供相应分析方法及方法学验证资料

发补意见解析:对于终端除菌过滤器,根据USP<665>或者BPOG风险评估模型,通常为中高风险,因后续无清除或者稀释的工艺步骤,其工艺相关浸出物进入患者体内的风险较高,因此,为了更加科学严谨的评估对患者可能造成的安全性影响,需要同时开展可提取物以及浸出物研究。并且当在可提取物研究中发现有高风险物质即高风险潜在浸出物时,需要采用经过验证的定量分析法对该类物质进行分析检测。

可提取物&浸出物的风险评估与安全性评估,是其研究中必不可少的环节,我们将在下一次为大家详细解析,尽情期待下回分解。

乐纯生物LePurValid®验证服务

乐纯生物LePurValid®验证服务中心坐落于上海,实验室已获得IS09001、CNAS认证,可提供一次性使用系统相容性研究、除菌过滤验证、病毒清除研究、颗粒物分析与溯源以及水质检测等服务。

验证中心严格按照ISO9001及IS017025的体系化管理方式进行质量管理,为用户提供优质合规的验证与检测服务。

乐纯生物验证服务中心可针对制药企业的特定工艺,基于相关法规要求,为客户提供专业的验证解决方案。乐纯生物验证服务中心始终坚持“专业、求精、合作、共赢”的理念,为制药企业提供“高质、高效、高能”的验证服务,努力成为每一位客户可信赖的合作伙伴。

如您有相关服务需求,

长按识别/扫描下方二维码联系产品专员。

参考文献

1.USP<1225> Validation of Compendial Procedures2.NMPA 化学药品与弹性体密封件相容性研究技术指导原则(试行)3.中国药典 2020版,分析方法验证指导原则4.ICH Q2(R1) Validation of Analytical Procedures: Text and Methodology

5.USP<665> Plastic Components and Systems Used to Manufacture Pharmaceutical Drug Products and Biopharmaceutical Drug Substances and Products

6.USP<1665> Characterization and Qualification of Plastic Components and Systems Used to Manufacture Pharmaceutical Drug Products and Biopharmaceutical Drug Substances and Products

7.BPOG Best Practices Guide for Evaluating Leachables Risk From Polymeric Single-use Systems Used in Biopharmaceutical Manufacturing

8.BPOG Best Practices Guide for Extractables Testing of Polymeric Single-use Components Used in Biopharmaceutical Manufacturing

联系我们

更多官方媒体平台
欢迎了解!

官方微信号

官方微信号

官方微信号