背景概述
2025年1月2日,国家药监局通过优先审评审批程序,附条件批准铂生卓越生物科技的艾米迈托赛注射液上市。这是我国首个获批的干细胞治疗药物,适用于激素治疗失败的急性移植物抗宿主病(aGVHD)。
仅过5个月,2025年6月5日,北京大学人民医院黄晓军院士团队开出了国内首张该药处方,标志着干细胞药品正式进入临床应用阶段。值得注意的是,仅在2025年1月至5月间,国家药监局就已受理13项干细胞药物临床试验申请,其中12项为间充质干细胞(MSC)新药,预示着我国MSC治疗产业正步入高速发展期。
在间充质干细胞(MSCs)的体外培养与临床转化过程中,胎牛血清(FBS)长期作为培养基常用补充剂。然而,因其存在人畜共患病传播风险及潜在的类过敏反应等安全隐患,欧洲药品管理局(EMA)已明确提出,应优先采用无异种成分的替代方案(EMEA/CHMP/410869/2006)。
目前,以人血小板裂解物(HPL)构建的无异源细胞培养体系,已被成功应用于临床治疗导向的细胞培养条件中。
为什么 HPL 能助力间充质干细胞(MSC)的高效扩增?
早在 2005 年,Doucet 等人1首次证实,人血小板裂解物(HPL)能够安全替代胎牛血清(FBS),应用于 MSC 的临床培养。
研究发现,HPL 培养基中富含多种关键生长因子,如血小板衍生生长因子(PDGFs)、碱性成纤维细胞生长因子(bFGF)、转化生长因子-β(TGF-β)以及胰岛素样生长因子-1(IGF-1)等(见表1)。这些因子不仅能显著促进 MSC 的增殖,缩短培养时间,还能维持其免疫抑制活性。

表1. HPL、Human Serum 与 FBS 中生长因子含量比较1
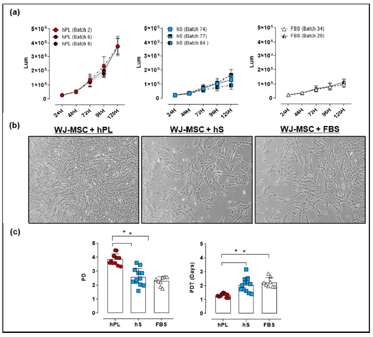
HPL 在促进 MSC 增殖方面表现突出
研究显示,HPL 显著提升了 MSC 的增殖效率。在细胞形态上,HPL 培养的 MSC 体积更小、形态更接近典型梭形;在增殖性能上,其倍增时间(PDT)更短、群体倍增数(PD)更高,均优于 FBS 和 HS 组2。这意味着在相同培养周期内可获得更多细胞,不仅缩短了扩增时间,也降低了培养成本,从而为更多患者获取生物治疗创造了条件。

图1. MSC 在 HPL、HS 和 FBS 培养基中的扩增性能比较2
HPL 能维持 MSC 的核心功能特性
相比 FBS 培养,HPL 并未影响 MSC 的核心生物学特征。在细胞衰老、核型稳定性和端粒酶活性方面,HPL 培养的 MSC 表现相当3。在免疫调节方面,HPL 培养的 MSC 仍能有效抑制 T 细胞增殖,同时保持低表达 MHC-ABC、不表达 MHC-DR 及共刺激分子(CD80、CD86)的特征,确保其逃避免疫系统识别的能力,为临床应用的安全性提供保障4。

图2. HPL 与 FBS 条件下 MSC 对免疫细胞的抑制作用4
HPL 可增强 MSC 的治疗潜能
进一步研究发现,HPL 培养的 MSC 分泌更高水平的血管内皮生长因子(VEGF)和碱性成纤维细胞生长因子(bFGF),并表现出更强的迁移能力5。这些促血管生成因子通过旁分泌作用促进新生血管形成,是组织再生成功的关键。同时,HPL 可上调 NANOG、OCT4、SOX2 等多能性基因的表达,从而增强 MSC 的干性和长期稳定性6。

图3. HPL 与 FBS 培养条件下 MSC 的细胞划痕实验比较7
乐纯生物旗下细胞培养品牌QuaCell®现已获得德国 PL BioScience 旗下血小板裂解物系列产品在中国的独家授权推广权。
PL Bioscience 专注打造用于细胞治疗的细胞培养补充剂血小板裂解物(HPL) 。从欧盟血库采购,作为制造HPL的原料,再加工以提取生长因子作为干细胞的营养,并结合乐纯生物细胞治疗上下游工艺为研究机构、临床开发以及应用治疗所有发展阶段提供解决方案,满足学术研究、临床前实验以及符合GMP标准的细胞扩增需求。
产品介绍

ELAREM™ Perform-FD PLUS是一种源自欧盟的人血小板裂解物。采用独特的纤维蛋白原去除技术,是一种无凝块且不含抗凝剂的人血小板裂解物,可直接使用。
ELAREM™ Perform-FD PLUS在生产和细胞培养过程中不需要添加抗凝剂,是一种广泛适用的即用型人血小板裂解物。
ELAREM™ Perform-FD PLUS可替代各类血清,支持各种原代细胞和细胞系的高效、安全的体外扩增。
产品特点
- 来源稳定
源自通过认证的欧盟血库,具有30年的可追溯性(比美国原产地更长)
- 供应稳定
QuaCell®做为中国独家授权,国内长期备货,满足从研发到大规模商业化生产需求
- 性能稳定
采用更先进的稳定工艺生产,提高细胞扩增性能,满足工业细胞大规模扩增要求
- 品质定性
批次间差异小,每批次产品的有效总蛋白浓度始终保持在4.0 g/dL以上
- 合规
无伦理问题,符合GMP 生产要求, 有全套进出口报关资料,可支持现场审计
- 安全
经严格质检,无异源,无凝血,没有动物源性病原体传播风险,可追溯每一位捐献者
- 操作简单
简化操作流程,由于纤维蛋白原的更好的去除,不需要添加肝素,即可使用
- 兼容性高
含有丰富的细胞因子,可代替胎牛血清支持各类细胞扩增

如有任何需求
欢迎长按识别/扫描体验二维码

联系我们
申领试用
参考文献
[4]. Flemming A, Schallmoser K, Strunk D, Stolk M, Volk H-D, Seifert M. Immunomodulative efficacy of bone marrow-derived mesenchymal stem cells cultured in human platelet lysate. J Clin Immunol. 2011;31(6):1143–56.
[5]. Bieback K, Hecker A, Kocaömer A, Lannert H, Schallmoser K, Strunk D,et al. Human alternatives to fetal bovine serum for the expansion of mesenchymalstromal cells from bone marrow: human alternatives to FBS for BM-MSC expansion. Stem Cells. 2009;27(9):2331–41
[6]. Gao Y, Ku N-J, Sung T-C, Higuchi A, Hung C-S, Lee HH-C, et al. The effect of human platelet lysate on the differentiation ability of human adipose derived stem cells cultured on ECM-coated surfaces. J Mater Chem B. 2019;7(45):7110–9.
[7] Si-Na Kim , Chan-Ju Lee , JeeHoon Nam et al. The Effects of Human Bone Marrow-Derived Mesenchymal Stem Cell Conditioned Media Produced with Fetal Bovine Serum or Human Platelet Lysate on Skin Rejuvenation Characteristics. Int. J. Mol. Sci. 2020, 21, 6284


EN